The LT3073 achieves high-precision output current monitoring through a combined solution of a dedicated current monitoring pin (IMON), fixed-ratio current sampling, and external resistor conversion.
Current Monitoring Principle: Fixed-Ratio Current Sampling
The core logic of current monitoring in the LT3073 is to scale down the LDO’s output current (IOUT) at a fixed ratio (1:3000) and output the monitoring current ( IIMON ) through the IMON pin. The relationship is expressed as: IIMON = IOUT / 3000
This proportional relationship remains stable over the full load range (10mA to 3A), and its accuracy is guaranteed by an internal calibration circuit, with a typical error of only ±3% (at 3A) — meeting the system’s high precision requirements for current monitoring.
Internal Integrated Precision Current Monitoring Circuit of LT3073 (Image source: ADI)
Hardware Implementation: Current-to-Voltage Conversion
The IMON pin outputs a current signal, which needs to be converted into a voltage signal detectable by the system using an external resistor (R₍MON₎). The following two points should be noted in the specific design:
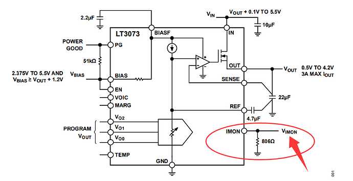
1. Resistor Selection and Connection
It is recommended to use high-precision resistors (1% tolerance or higher). One end of the resistor is connected to the IMON pin, and the other end is connected to the LDO’s GND pin via Kelvin connection (to avoid errors caused by PCB trace resistance).
Example: To monitor a full-load current of 3A, select R₍MON₎ = 0.8kΩ. The monitoring voltage (V₍IMON₎) is calculated as:V₍IMON₎ = 1mA × 0.8kΩ = 0.8V. This voltage can be directly connected to an MCU/ADC for sampling.
2. Load Current Range Adaptation
If the load current is lower than 3A, the monitoring voltage will decrease linearly in proportion. For example:
- When the load current IOUT = 1A: IIMON = 1A / 3000 ≈ 333.3μA, corresponding to V₍IMON₎ ≈ 333.3μA × 0.8kΩ ≈ 0.267V;
- When the load current IOUT = 500mA: IIMON ≈ 166.7μA, corresponding to V₍IMON₎ ≈ 0.133V.
This linear characteristic ensures monitoring precision over the full load range.
Precautions
1. Risk of IMON Pin Floating
If the current monitoring function is not used, the IMON pin must be directly connected to GND - in this case, the LDO will automatically activate internal current limiting (typical value: 4.5A). If the IMON pin is left floating, the monitoring circuit may malfunction, affecting output stability.
2. PCB Layout Requirements
- R₍MON₎ should be placed close to the LT3073 to shorten the trace from the IMON pin to the resistor, reducing errors caused by parasitic inductance/resistance;
3. Temperature Impact
Although the precision has been optimized over the full temperature range, slight errors may still occur under extreme temperatures (e.g., >100°C). If the device is used in a high-temperature environment, it is recommended to add a temperature compensation algorithm in the software.
Related part number:
- ADI LDO LT3073
- Development Board EVAL-LT3073-AZ
- ADI DC-DC Switching Regulator LT8609
Related Materials:
- LT3073 Data Sheet
More contents:
- ADI Linear Regulator LT3073 - What is VIOC (Voltage Input-Output Control)?
- ADI Linear Regulator LT3073 - What is “Output Type: Programmable”?
- ADI Linear Regulator LT3073 - How to Achieve High-Precision Current Monitoring?
- ADI Linear Regulator LT3073 - How to Implement a Fast Start-Up Circuit?
- ADI Linear Regulator LT3073 - How to Realize Multi-Device Parallel Connection?
- ADI Linear Regulator LT3073 - Pairing Combination of LDO with VIOC Function and Switching Regulator
