Clarification Needed: USB Type-C CC Logic and PHY components
Hello,
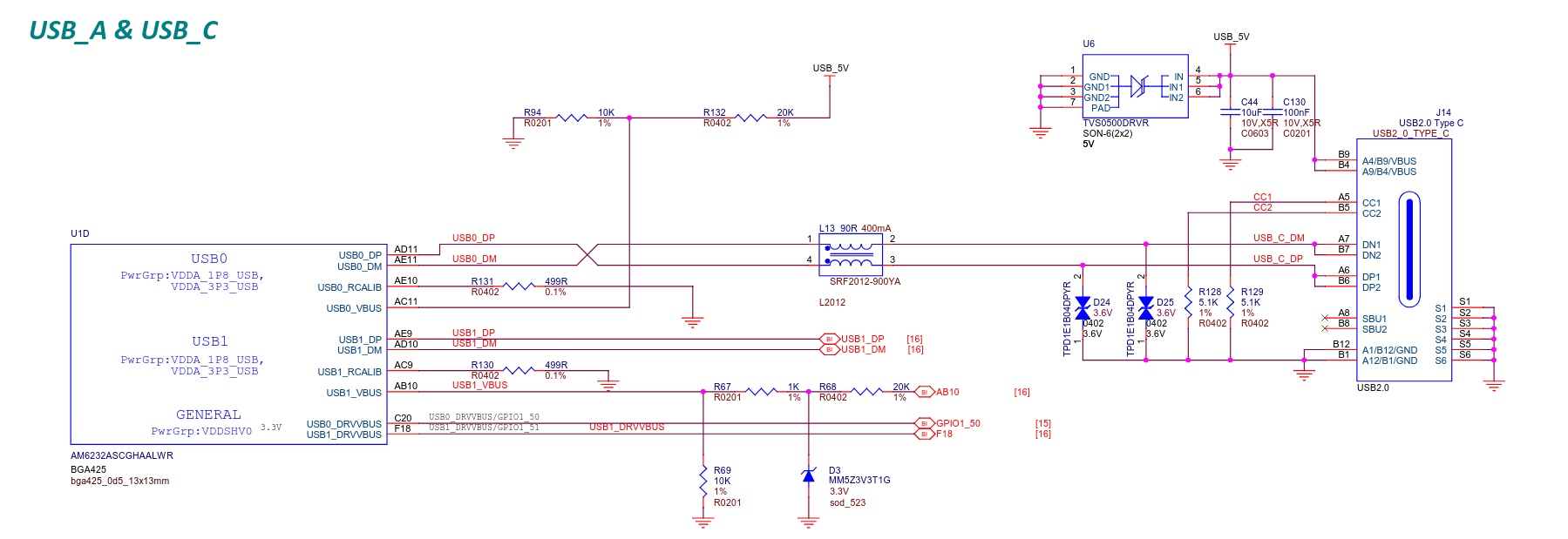
I’m working on a USB Type-C implementation (USB 2.0, no PD) and need clarification on several technical aspects:
-
Regarding CC pins and pull-up/pull-down resistors:
- You’ve mentioned that 5k1 resistors are always required, is that required by the USB-IF
- Does this resistance value affect the actual current draw or voltage in the UFP once the DFP communicated that it is capable of providing? for example DFP with usb 3.2 gen 1 (USB 3.0) port with PD is capable of providing 100W (20V 5A) does the UFP can say it wants only 15W (5V 3A)?
-
CC Logic Controller:
- I see the BD91N01NUX is suggested for handling CC logic. To confirm, this only manages the CC functionality and not the USB PHY, correct? (image and link to source).
- Does the BD91N01NUX implement the new* specification for billboard?
-
PHY Implementation:
- What are the key requirements for the USB 2.0 PHY in a Type-C implementation?
- How does the PHY interface with the CC logic?
Any clarification would be greatly appreciated, especially regarding the understanding of the CC lgoic and PHY.
Thanks in advance!

